HV UPDI on ATtiny3226

Background

I am able to use my home built HV UPDI programmer to program ATtiny1604, 412, 402 devices.

This programmer is based on < AVR-Guidance/UPDI/jtag2updi.md at master · SpenceKonde/AVR-Guidance · GitHub >

and the hardware is based on < http://www.technoblogy.com/show?48MP >

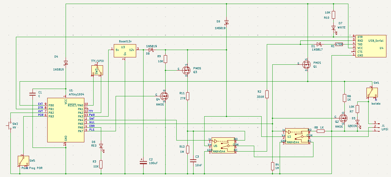
I made some tweaks. It has a mico to control the timing so I can edit the 12v pulse duration and the relative time the target device is powered up.

It applies a 520uS 12V pulse as soon as it sees DTR drop from serial port.

Problem

I need to use UPDI pin on ATtiny3226 for debug TTY output (no pins left).

I can use Arduino IDE to define PA0 as GPIO pin but then my HV UPDI programmer is unable to re-establish UPDI functionality.

I get the error message

Uploading .pio/build/ATtiny3226/firmware.hex
Connecting to SerialUPDI
pymcuprog.pymcuprog - ERROR - Operation failed with PymcuprogSerialUpdiError: UPDI initialisation failed

Question

Is there some intrinsic difference in how to get the ATtiny3226 back into UPDI mode?

I tried to research the issue - found something about possibly needing a power on reset immediately before 12v pulse. Is this a likely resolution? What is the timing?

Progress??

I did some more research and found this article < UPDI High-Voltage programmer >

And this claimed the Tiny UPDI-HV programmer no longer worked. That’s a shame as it was the basis of the programmer I built.

I tweaked my HV programmer so that it only raised power to target device just before HV pulse but this did not provide a solution.

Do you know of the timings required after target power (or maybe before) is applied and start of HV pulse?

I’ve tried 0, 1 & 10 ms after power on for HV pulse.

I’ve tried extending the HV pulse from 150us, 500uS to 1000us - no joy.

Time Rolls On

I found this post < https://hackaday.io/project/191927-ftdi-be-gone-ttl-to-updi-programming-adapter/log/221198-another-possible-way-to-go > that indicates I need to disconnect my UPDI pin during the reset. Without this the target device may not be doing a power reset as there is still 5v connected to UPDI pin from the serial port.

I am all out of hardware here so will need to build a new programmer with the P MOSFET in line as per post above.

Does this sound a chord with anyone?

With a prompt from Hans Meijdam, I built the HV UPDI programmer he suggested < DIY HV UPDI Programmer · Dlloydev/jtag2updi Wiki · GitHub >

This didn’t work - the supply voltage (yellow) and UPDI voltage (blue) as below:

on a longer time base

Back to my SerialUPDI modified circuit…

I use an ATtiny1604 so I can accurately time the power on to the target, the 12v pulse start and end.

BTW - while it does a Power On Reset of the target, it also connects the UPDI pin to ground via 1K and just in case there’s a big capacitor on the target supply, it also shorts this via 1K during the POR.

I just bricked another device.

Here’s the above programmer verbose output BEFORE burning UPDI as GPIO (so generally it’s wired up OK)…

Processing ATtiny3226 (platform: atmelmegaavr; board: ATtiny3226; framework: arduino)
------------------------------------------------------------------------------------------------------------------------------------------------------
Verbose mode can be enabled via `-v, --verbose` option
CONFIGURATION: https://docs.platformio.org/page/boards/atmelmegaavr/ATtiny3226.html
PLATFORM: Atmel megaAVR (1.9.0) > ATtiny3226
HARDWARE: ATTINY3226 20MHz, 3KB RAM, 32KB Flash
PACKAGES: 
 - framework-arduino-megaavr-megatinycore @ 2.6.7 
 - tool-avrdude @ 1.70100.0 (7.1.0) 
 - toolchain-atmelavr @ 3.70300.220127 (7.3.0)
LDF: Library Dependency Finder -> https://bit.ly/configure-pio-ldf
LDF Modes: Finder ~ chain, Compatibility ~ soft
Found 15 compatible libraries
Scanning dependencies...
No dependencies
Building in release mode
Compiling .pio/build/ATtiny3226/src/main.cpp.o
Compiling .pio/build/ATtiny3226/FrameworkArduino/ExtraWiring.cpp.o
Compiling .pio/build/ATtiny3226/FrameworkArduino/Tone.cpp.o
Compiling .pio/build/ATtiny3226/FrameworkArduino/UART.cpp.o
Compiling .pio/build/ATtiny3226/FrameworkArduino/UART0.cpp.o
Compiling .pio/build/ATtiny3226/FrameworkArduino/UART1.cpp.o
Compiling .pio/build/ATtiny3226/FrameworkArduino/WInterrupts.c.o
Compiling .pio/build/ATtiny3226/FrameworkArduino/WInterrupts_PA.c.o
Compiling .pio/build/ATtiny3226/FrameworkArduino/WInterrupts_PB.c.o
Compiling .pio/build/ATtiny3226/FrameworkArduino/WInterrupts_PC.c.o
Compiling .pio/build/ATtiny3226/FrameworkArduino/WMath.cpp.o
Compiling .pio/build/ATtiny3226/FrameworkArduino/abi.cpp.o
Compiling .pio/build/ATtiny3226/FrameworkArduino/api/Common.cpp.o
Compiling .pio/build/ATtiny3226/FrameworkArduino/api/IPAddress.cpp.o
Compiling .pio/build/ATtiny3226/FrameworkArduino/api/PluggableUSB.cpp.o
Compiling .pio/build/ATtiny3226/FrameworkArduino/api/Print.cpp.o
Compiling .pio/build/ATtiny3226/FrameworkArduino/api/RingBuffer.cpp.o
Compiling .pio/build/ATtiny3226/FrameworkArduino/api/Stream.cpp.o
Compiling .pio/build/ATtiny3226/FrameworkArduino/api/String.cpp.o
Compiling .pio/build/ATtiny3226/FrameworkArduino/hooks.c.o
Compiling .pio/build/ATtiny3226/FrameworkArduino/main.cpp.o
Compiling .pio/build/ATtiny3226/FrameworkArduino/new.cpp.o
Compiling .pio/build/ATtiny3226/FrameworkArduino/wiring.c.o
Compiling .pio/build/ATtiny3226/FrameworkArduino/wiring_analog.c.o
Compiling .pio/build/ATtiny3226/FrameworkArduino/wiring_digital.c.o
Compiling .pio/build/ATtiny3226/FrameworkArduino/wiring_extra.cpp.o
Compiling .pio/build/ATtiny3226/FrameworkArduino/wiring_pulse.S.o
Compiling .pio/build/ATtiny3226/FrameworkArduino/wiring_pulse.c.o
Compiling .pio/build/ATtiny3226/FrameworkArduino/wiring_shift.c.o
Archiving .pio/build/ATtiny3226/libFrameworkArduino.a
Indexing .pio/build/ATtiny3226/libFrameworkArduino.a
Linking .pio/build/ATtiny3226/firmware.elf
Checking size .pio/build/ATtiny3226/firmware.elf
Advanced Memory Usage is available via "PlatformIO Home > Project Inspect"
RAM:   [          ]   4.9% (used 151 bytes from 3072 bytes)
Flash: [=         ]   6.4% (used 2110 bytes from 32768 bytes)
Building .pio/build/ATtiny3226/firmware.hex
Configuring upload protocol...
AVAILABLE: jtag2updi
CURRENT: upload_protocol = jtag2updi
Looking for upload port...
Using manually specified: /dev/ttyUSB1
Uploading .pio/build/ATtiny3226/firmware.hex
Connecting to SerialUPDI
pymcuprog.programmer - INFO - Setting up programming session for 'attiny3226'
pymcuprog.deviceinfo.deviceinfo - INFO - Looking for device attiny3226
pymcuprog.serialupdi.physical - INFO - Opening port '/dev/ttyUSB1' at 115200 baud (timeout 1.0s)
pymcuprog.serialupdi.physical - DEBUG - send : [0x00]
pymcuprog.serialupdi.link - DEBUG - STCS to 0x03
pymcuprog.serialupdi.physical - DEBUG - send : [0x55, 0xC3, 0x08]
pymcuprog.serialupdi.link - DEBUG - STCS to 0x02
pymcuprog.serialupdi.physical - DEBUG - send : [0x55, 0xC2, 0x80]
pymcuprog.serialupdi.link - DEBUG - LDCS from 0x00
pymcuprog.serialupdi.physical - DEBUG - send : [0x55, 0x80]
pymcuprog.serialupdi.physical - DEBUG - receive : [0x40]


I chopped a bunch out here

pymcuprog.programmer - INFO - Write complete.
pymcuprog.serialupdi.application - INFO - Leaving NVM programming mode
pymcuprog.serialupdi.application - INFO - Apply reset
pymcuprog.serialupdi.link - DEBUG - STCS to 0x08
pymcuprog.serialupdi.physical - DEBUG - send : [0x55, 0xC8, 0x59]
pymcuprog.serialupdi.application - INFO - Release reset
pymcuprog.serialupdi.link - DEBUG - STCS to 0x08
pymcuprog.serialupdi.physical - DEBUG - send : [0x55, 0xC8, 0x00]
pymcuprog.serialupdi.link - DEBUG - STCS to 0x03
pymcuprog.serialupdi.physical - DEBUG - send : [0x55, 0xC3, 0x0C]
Done.
pymcuprog.serialupdi.physical - INFO - Closing port '/dev/ttyUSB1'
============================================================ [SUCCESS] Took 7.62 seconds ===========================================================

And after burning the UPDI pin as GPIO using Arduino 1.8.19 …

Here is the Arduino output…

/home/peter/snap/arduino/85/.arduino15/packages/megaTinyCore/tools/python3/3.7.2-post1/python3 -u /home/peter/snap/arduino/85/.arduino15/packages/megaTinyCore/hardware/megaavr/2.6.10/tools/prog.py -t uart -u /dev/ttyUSB1 -b 230400 -d attiny3226 --fuses 0:0b00000000 1:0x00 2:0x02 5:0b11110011 6:0x04 7:0x00 8:0x00 -aerase -v
SerialUPDI
UPDI programming for Arduino using a serial adapter
Based on pymcuprog, with significant modifications
By Quentin Bolsee and Spence Konde
Version 1.2.3 - Jan 2022
Using serial port /dev/ttyUSB1 at 230400 baud.
Target: attiny3226
Set fuses: ['0:0b00000000', '1:0x00', '2:0x02', '5:0b11110011', '6:0x04', '7:0x00', '8:0x00']
Action: erase
pymcuprog.programmer - INFO - Setting up programming session for 'attiny3226'
pymcuprog.deviceinfo.deviceinfo - INFO - Looking for device attiny3226
pymcuprog.serialupdi.physical - INFO - Opening port '/dev/ttyUSB1' at '115200' baud
pymcuprog.serialupdi.link - INFO - STCS 08 to 0x03
pymcuprog.serialupdi.link - INFO - STCS 06 to 0x02
pymcuprog.serialupdi.link - INFO - LDCS from 0x00
pymcuprog.serialupdi.link - INFO - UPDI init OK
pymcuprog.serialupdi.link - INFO - STCS 06 to 0x02
pymcuprog.serialupdi.link - INFO - Setting UPDI clock to 8 MHz
pymcuprog.serialupdi.link - INFO - STCS 02 to 0x09
pymcuprog.serialupdi.physical - INFO - Switching to '230400' baud
pymcuprog.serialupdi.application - INFO - SIB: 'tinyAVR P:0D:1-3M2 (00.59B0E.0)'
pymcuprog.serialupdi.application - INFO - Device family ID: 'tinyAVR'
pymcuprog.serialupdi.application - INFO - NVM interface: 'P:0'
pymcuprog.serialupdi.application - INFO - Debug interface: 'D:1'
pymcuprog.serialupdi.application - INFO - PDI oscillator: '3M2'
pymcuprog.serialupdi.application - INFO - Extra info: '(00.59B0E.0)'
pymcuprog.serialupdi.application - INFO - Using 16-bit UPDI
pymcuprog.serialupdi.link - INFO - LDCS from 0x00
pymcuprog.serialupdi.application - INFO - PDI revision = 0x04
pymcuprog.serialupdi.link - INFO - LDCS from 0x0B
pymcuprog.serialupdi.link - INFO - LDCS from 0x0B
pymcuprog.serialupdi.application - INFO - Entering NVM programming mode
pymcuprog.serialupdi.link - INFO - LDCS from 0x07
pymcuprog.serialupdi.application - INFO - Apply reset
pymcuprog.serialupdi.link - INFO - STCS 59 to 0x08
pymcuprog.serialupdi.application - INFO - Release reset
pymcuprog.serialupdi.link - INFO - STCS 00 to 0x08
pymcuprog.serialupdi.link - INFO - LDCS from 0x0B
pymcuprog.serialupdi.link - INFO - LDCS from 0x0B
pymcuprog.nvm - INFO - No specific initializer for this provider
Pinging device...
pymcuprog.programmer - INFO - Reading device ID...
pymcuprog.serialupdi.application - INFO - SIB: 'tinyAVR P:0D:1-3M2 (00.59B0E.0)'
pymcuprog.serialupdi.application - INFO - Device family ID: 'tinyAVR'
pymcuprog.serialupdi.application - INFO - NVM interface: 'P:0'
pymcuprog.serialupdi.application - INFO - Debug interface: 'D:1'
pymcuprog.serialupdi.application - INFO - PDI oscillator: '3M2'
pymcuprog.serialupdi.application - INFO - Extra info: '(00.59B0E.0)'
pymcuprog.serialupdi.application - INFO - Using 16-bit UPDI
pymcuprog.serialupdi.link - INFO - LDCS from 0x00
pymcuprog.serialupdi.application - INFO - PDI revision = 0x04
pymcuprog.serialupdi.link - INFO - LDCS from 0x0B
pymcuprog.serialupdi.application - INFO - Device ID from pyupdi = '1E9527' rev 'A'
pymcuprog.nvm - INFO - Device ID: '1E9527'
pymcuprog.nvm - INFO - Device revision: 'A'
pymcuprog.nvm - INFO - Device serial number: 'b'305650334443b69a4c32''
Ping response: 1E9527
Setting fuse 0x0=0x0
Writing literal values...
pymcuprog.programmer - INFO - Write...
pymcuprog.programmer - INFO - Writing 1 bytes of data to fuses...
pymcuprog.programmer - INFO - Write complete.
Verifying literal values...
pymcuprog.programmer - INFO - Reading 1 bytes from fuses...
pymcuprog.programmer - INFO - Verifying...
Action took 0.19s
Setting fuse 0x1=0x0
Writing literal values...
pymcuprog.programmer - INFO - Write...
pymcuprog.programmer - INFO - Writing 1 bytes of data to fuses...
pymcuprog.programmer - INFO - Write complete.
Verifying literal values...
pymcuprog.programmer - INFO - Reading 1 bytes from fuses...
pymcuprog.programmer - INFO - Verifying...
Action took 0.19s
Setting fuse 0x2=0x2
Writing literal values...
pymcuprog.programmer - INFO - Write...
pymcuprog.programmer - INFO - Writing 1 bytes of data to fuses...
pymcuprog.programmer - INFO - Write complete.
Verifying literal values...
pymcuprog.programmer - INFO - Reading 1 bytes from fuses...
pymcuprog.programmer - INFO - Verifying...
Action took 0.19s
Setting fuse 0x5=0xf3
Writing literal values...
pymcuprog.programmer - INFO - Write...
pymcuprog.programmer - INFO - Writing 1 bytes of data to fuses...
pymcuprog.programmer - INFO - Write complete.
Verifying literal values...
pymcuprog.programmer - INFO - Reading 1 bytes from fuses...
pymcuprog.programmer - INFO - Verifying...
Action took 0.19s
Setting fuse 0x6=0x4
Writing literal values...
pymcuprog.programmer - INFO - Write...
pymcuprog.programmer - INFO - Writing 1 bytes of data to fuses...
pymcuprog.programmer - INFO - Write complete.
Verifying literal values...
pymcuprog.programmer - INFO - Reading 1 bytes from fuses...
pymcuprog.programmer - INFO - Verifying...
Action took 0.19s
Setting fuse 0x7=0x0
Writing literal values...
pymcuprog.programmer - INFO - Write...
pymcuprog.programmer - INFO - Writing 1 bytes of data to fuses...
pymcuprog.programmer - INFO - Write complete.
Verifying literal values...
pymcuprog.programmer - INFO - Reading 1 bytes from fuses...
pymcuprog.programmer - INFO - Verifying...
Action took 0.19s
Setting fuse 0x8=0x0
Writing literal values...
pymcuprog.programmer - INFO - Write...
pymcuprog.programmer - INFO - Writing 1 bytes of data to fuses...
pymcuprog.programmer - INFO - Write complete.
Verifying literal values...
pymcuprog.programmer - INFO - Reading 1 bytes from fuses...
pymcuprog.programmer - INFO - Verifying...
Action took 0.19s
Finished writing fuses.
Chip/Bulk erase,
Memory type eeprom is conditionally erased (depending upon EESAVE fuse setting)
Memory type flash is always erased
Memory type lockbits is always erased
...
pymcuprog.programmer - INFO - Erase...
pymcuprog.serialupdi.nvm - INFO - Chip erase using NVM CTRL
Erased.
Action took 0.06s
pymcuprog.serialupdi.application - INFO - Leaving NVM programming mode
pymcuprog.serialupdi.application - INFO - Apply reset
pymcuprog.serialupdi.link - INFO - STCS 59 to 0x08
pymcuprog.serialupdi.application - INFO - Release reset
pymcuprog.serialupdi.link - INFO - STCS 00 to 0x08
pymcuprog.serialupdi.link - INFO - STCS 0C to 0x03
pymcuprog.serialupdi.physical - INFO - Closing port '/dev/ttyUSB1'

The result is another bricked device that will not respond to programmer..

Processing ATtiny3226 (platform: atmelmegaavr; board: ATtiny3226; framework: arduino)
----------------------------------------------------------------------------------------------------------------------------------------------------
Verbose mode can be enabled via `-v, --verbose` option
CONFIGURATION: https://docs.platformio.org/page/boards/atmelmegaavr/ATtiny3226.html
PLATFORM: Atmel megaAVR (1.9.0) > ATtiny3226
HARDWARE: ATTINY3226 20MHz, 3KB RAM, 32KB Flash
PACKAGES: 
 - framework-arduino-megaavr-megatinycore @ 2.6.7 
 - tool-avrdude @ 1.70100.0 (7.1.0) 
 - toolchain-atmelavr @ 3.70300.220127 (7.3.0)
LDF: Library Dependency Finder -> https://bit.ly/configure-pio-ldf
LDF Modes: Finder ~ chain, Compatibility ~ soft
Found 15 compatible libraries
Scanning dependencies...
No dependencies
Building in release mode
Checking size .pio/build/ATtiny3226/firmware.elf
Advanced Memory Usage is available via "PlatformIO Home > Project Inspect"
RAM:   [          ]   4.9% (used 151 bytes from 3072 bytes)
Flash: [=         ]   6.4% (used 2110 bytes from 32768 bytes)
Configuring upload protocol...
AVAILABLE: jtag2updi
CURRENT: upload_protocol = jtag2updi
Looking for upload port...
Using manually specified: /dev/ttyUSB1
Uploading .pio/build/ATtiny3226/firmware.hex
Connecting to SerialUPDI
pymcuprog.programmer - INFO - Setting up programming session for 'attiny3226'
pymcuprog.deviceinfo.deviceinfo - INFO - Looking for device attiny3226
pymcuprog.serialupdi.physical - INFO - Opening port '/dev/ttyUSB1' at 115200 baud (timeout 1.0s)
pymcuprog.serialupdi.physical - DEBUG - send : [0x00]
pymcuprog.serialupdi.link - DEBUG - STCS to 0x03
pymcuprog.serialupdi.physical - DEBUG - send : [0x55, 0xC3, 0x08]
pymcuprog.serialupdi.link - DEBUG - STCS to 0x02
pymcuprog.serialupdi.physical - DEBUG - send : [0x55, 0xC2, 0x80]
pymcuprog.serialupdi.link - DEBUG - LDCS from 0x00
pymcuprog.serialupdi.physical - DEBUG - send : [0x55, 0x80]
pymcuprog.serialupdi.physical - DEBUG - receive : []
pymcuprog.serialupdi.link - INFO - UPDI datalink check failed
pymcuprog.serialupdi.physical - INFO - Sending double break
pymcuprog.serialupdi.physical - INFO - Opening port '/dev/ttyUSB1' at 115200 baud (timeout 1.0s)
pymcuprog.serialupdi.link - DEBUG - STCS to 0x03
pymcuprog.serialupdi.physical - DEBUG - send : [0x55, 0xC3, 0x08]
pymcuprog.serialupdi.link - DEBUG - STCS to 0x02
pymcuprog.serialupdi.physical - DEBUG - send : [0x55, 0xC2, 0x80]
pymcuprog.serialupdi.link - DEBUG - LDCS from 0x00
pymcuprog.serialupdi.physical - DEBUG - send : [0x55, 0x80]
pymcuprog.serialupdi.physical - DEBUG - receive : []
pymcuprog.serialupdi.link - INFO - UPDI datalink check failed
pymcuprog.pymcuprog - ERROR - Operation failed with PymcuprogSerialUpdiError: UPDI initialisation failed
pymcuprog.pymcuprog - DEBUG - UPDI initialisation failed
Traceback (most recent call last):
  File "/home/peter/.platformio/penv/lib/python3.12/site-packages/pymcuprog/pymcuprog.py", line 307, in main
    return pymcuprog_main.pymcuprog(arguments)
           ^^^^^^^^^^^^^^^^^^^^^^^^^^^^^^^^^^^
  File "/home/peter/.platformio/penv/lib/python3.12/site-packages/pymcuprog/pymcuprog_main.py", line 89, in pymcuprog
    status = _start_session(backend, device_selected, args)
             ^^^^^^^^^^^^^^^^^^^^^^^^^^^^^^^^^^^^^^^^^^^^^^
  File "/home/peter/.platformio/penv/lib/python3.12/site-packages/pymcuprog/pymcuprog_main.py", line 586, in _start_session
    backend.start_session(sessionconfig)
  File "/home/peter/.platformio/penv/lib/python3.12/site-packages/pymcuprog/backend.py", line 376, in start_session
    self.programmer.setup_device(
  File "/home/peter/.platformio/penv/lib/python3.12/site-packages/pymcuprog/programmer.py", line 82, in setup_device
    self.device_model = get_nvm_access_provider(self.transport,
                        ^^^^^^^^^^^^^^^^^^^^^^^^^^^^^^^^^^^^^^^
  File "/home/peter/.platformio/penv/lib/python3.12/site-packages/pymcuprog/nvm.py", line 45, in get_nvm_access_provider
    accessprovider = NvmAccessProviderSerial(transport, device_info, options=options)
                     ^^^^^^^^^^^^^^^^^^^^^^^^^^^^^^^^^^^^^^^^^^^^^^^^^^^^^^^^^^^^^^^^
  File "/home/peter/.platformio/penv/lib/python3.12/site-packages/pymcuprog/nvmserialupdi.py", line 62, in __init__
    self.avr = UpdiApplication(port, baudrate, self.dut, timeout=timeout)
               ^^^^^^^^^^^^^^^^^^^^^^^^^^^^^^^^^^^^^^^^^^^^^^^^^^^^^^^^^^
  File "/home/peter/.platformio/penv/lib/python3.12/site-packages/pymcuprog/serialupdi/application.py", line 96, in __init__
    datalink.init_datalink()
  File "/home/peter/.platformio/penv/lib/python3.12/site-packages/pymcuprog/serialupdi/link.py", line 65, in init_datalink
    raise PymcuprogSerialUpdiError("UPDI initialisation failed")
pymcuprog.pymcuprog_errors.PymcuprogSerialUpdiError: UPDI initialisation failed
pymcuprog.serialupdi.physical - INFO - Closing port '/dev/ttyUSB1'
*** [upload] Error 1
============================================================ [FAILED] Took 2.90 seconds ============================================================

Nothing is returned to the programmer.

And here is the HV pulse picture…

From a further comment from Hans about the selection of opto coupler in his recommended design, I replaced my 12v boost module with a 23A 12v battery - made no difference.

It’s got to be a timing issue with regard to when exactly adn for how long the 12v pulse is applied to PA0, the UPDI pin.

What am I missing?

Please help me. I am running out of ideas.

I had another look at the spec sheet and noticed the ramp up time of the 12v must be greater than 10ns.

So I tweaked by design to include some capacitance so the 12v pulse (blue) has a less steep rise so less likely to be mi-construed as an ESD strike.…

Sad to say, ATtiny3226 still doesn’t respond to the UPDI initialization

Connecting to SerialUPDI
pymcuprog.programmer - INFO - Setting up programming session for 'attiny3226'
pymcuprog.deviceinfo.deviceinfo - INFO - Looking for device attiny3226
pymcuprog.serialupdi.physical - INFO - Opening port '/dev/ttyUSB0' at 115200 baud (timeout 1.0s)
pymcuprog.serialupdi.physical - DEBUG - send : [0x00]
pymcuprog.serialupdi.link - DEBUG - STCS to 0x03
pymcuprog.serialupdi.physical - DEBUG - send : [0x55, 0xC3, 0x08]
pymcuprog.serialupdi.link - DEBUG - STCS to 0x02
pymcuprog.serialupdi.physical - DEBUG - send : [0x55, 0xC2, 0x80]
pymcuprog.serialupdi.link - DEBUG - LDCS from 0x00
pymcuprog.serialupdi.physical - DEBUG - send : [0x55, 0x80]
pymcuprog.serialupdi.physical - DEBUG - receive : []
pymcuprog.serialupdi.link - INFO - UPDI datalink check failed

BTW - my modified SerialUPDI programmer still works in non HV mode.

My programmer has morphed somewhat to give me timing control of signal.

Has anyone got any ideas? I’m not sure what to try next.

Here’s the Microchip doc… UPDI

This explains why, if you have defined PA0 as an output GPIO, it’s a good idea to do a POR just before your 12v pulse - the pin output has a hold off time of 10ms before it can drive the output of the pin.

It also suggests that the PA0 pin should rise from Vdd (ie 5v or 3.3v) to 12v and then drop back to Vdd. This is the next thing I’ll try.

(I have seen comments that imply PA0 must be disconnected (be at 0v) before 12v is applied. This would seem to be incorrect.)

The thing I can’t control is the clocking in of a valid UPDI key within 65ms after the HV event - I am hoping my serialUPDI (pymcuprog script) is doing this. It should be as this HV serialUPDI programmer works om other ATtiny series 0 an 1 devices.

I changed my programmer so as to make the UPDI pin at Vdd before generating HV pulse.

Pls see modified wave form

This shows a yellow trace of power to target (while target is off PA0 is also held low).

1ms after power on I apply a 100us 12v pulse to PA0 and then reconnect the SerialUPDI programmer running pymcuprog.

You can see two instances of the programmer pulling the PA0 pin low separated by 16ms.

But the programmer failed to read any response from the device.

I conclude the 12v pulse failed to re-enable the UPDI functionality of PA0 - or PA0 is not connected (it is by the way).

I have made sure the pulse is shaped to have it’s rise time in excess of 10ns (as per data sheet)

See zoomed in detail of the pulse.

I am able to control the following with my programmer:

power on to target (with PA0 also disconnected or grounded via 1K)

delay after power on to switching HV pulse onto PA0

length of HV pulse

I need some help to specify what these timings should be for this series 2 device - I struggle with the details here in the datasheet.